抢庄牛牛app下载 寰宇领先:浙江自学磨练试点开考东说念主工智能应用类课程... 牛牛 一张票根“撬动”南上海新春消耗,九棵树打造“不雅剧-吃住-购物”全链路体验... 抢庄牛牛 还在按“开几年”选车?你这套攻略,是2026年最大的武艺税!... 抢庄牛牛app 阿里里面东谈主士夸耀林俊旸辞职原因... 抢庄牛牛app 澳鹏发布EliteAI内行平台:限制化调用东谈主类顶尖贤慧,重塑...
抢庄牛牛APP官网下载
热点资讯
>> 你的位置:抢庄牛牛APP官网下载 > 牛牛app > 抢庄牛牛官网 高一 复数学问清单+导学案03+专题06+五大真题分类(月考+期中)

抢庄牛牛官网 高一 复数学问清单+导学案03+专题06+五大真题分类(月考+期中)

发布日期:2026-04-13 01:09    点击次数:58

  

抢庄牛牛官网 高一 复数学问清单+导学案03+专题06+五大真题分类(月考+期中)

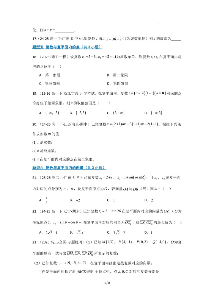
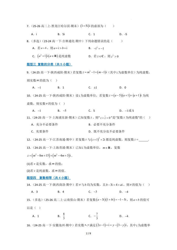
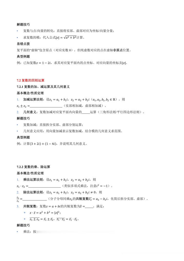
复数学问清单 模块一 课前自学

模块二 导学案学习

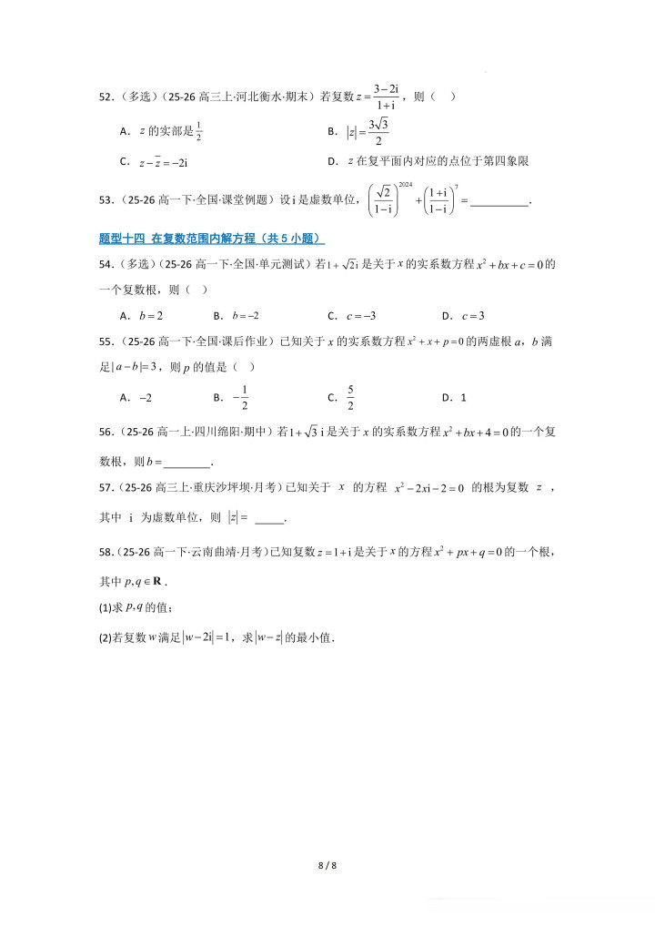
模块三 题型现实

抢庄牛牛app

模块四 功课 五大月考与期中真题分类汇编

月考

期中

抢庄牛牛官网

开云KaiYun体育中国官网

上一篇:抢庄牛牛官网 059期王林福彩3D展望奖号:直选5码参考

下一篇:没有了

Copyright © 1998-2026 抢庄牛牛APP官网下载™版权所有

bruntlub.com 备案号 备案号: 

技术支持:®抢庄牛牛  RSS地图 HTML地图

Powered by365站群